目前有很多公司提供货架检测必威betway西汉姆联官网,但并非每个人提供的必威betway西汉姆联官网质量都相同。货架检测的目的是使您的货架更安全,但是如果发现提供必威betway西汉姆联官网的人是滥竽充数,那这将会是一个可怕的结果。最好的情况,您损失点费用;最坏的情况,您最终得到一个危险的仓储环境。
那么,如何才能避免陷入这种困境呢?以下是我们的六个问题指南,在从必威betway西汉姆联官网商那里获得货架检测必威betway西汉姆联官网之前,您应该向他们询问这些问题。
市面上有许多不同种类的货架检测必威betway西汉姆联官网。有些公司提供定期检测,有些公司提供完工检测,有些公司提供货架检测培训(以便您的员工可以自己进行检测)。重要的是,并非所有的检测都是一样的。为什么?这个嘛……
如果这不是您问的第二个问题,那么它应该是第一个。如果为您必威betway西汉姆联官网的不是SEMA认证货架检测工程师(SARI),那么他们提供的检测将不符合SEMA标准水平的货架检测。
这点很重要。健康与安全(HSE)部门会区别对待由您的员工(或某些货架售后人员)执行的定期货架检测和“专家”检测。SEMA认证货架检测工程师被认可为“专家”,因此,如果您的检测由他们来必威betway西汉姆联官网,那么HSE会认为符合要求。如果您的检测必威betway西汉姆联官网不是来自SEMA认证货架检测工程师,那么请跟进此问题。
或者,换句话说,“你有什么资格检测我的货架?” HSE希望您的货架由“专家”进行检测。虽然SEMA认证货架检测工程师被标记为“专家”,但它没有提供该术语的任何其他定义。
这就可能导致任何一家公司,随便都可以拿出一张卡或一张纸,并称自己为“专家”。对于货架检测员来说,最重要的事情是允许“客户”定义谁是“专家”,谁不是“专家”,谁是“胜任”的,谁不是“胜任”的。
也就是说,如果您拥有货架系统,则您有责任确定检测人员是否足够“专家“来检测您的系统。如果最糟糕的事情发生,比如受伤或更糟,那么您可能会被要求做出解释。您可能会被问到,您是如何得出给您检测货架的人是专家这一结论的。
如果您回答说他们是SEMA认证货架检测工程师,那么就有相关机构与部门为您背书。如果你有不同回答,那么它需要是一个更好的回答。
货架种类有十几种,虽然都是由立柱、承载梁等构件组成,但是每种类型货架都有其自身的特点,尤其是与搬运设备配套使用时,展现出不同的特征。每种类型的货架特点是什么? 每种类型货架检测的标准是什么? 定期检测与完工检测的标准又是什么?
根据SEMA数据库,世界上有103名SEMA认证货架检测工程师。然而,在这103名检测工程师中,只有34名可以检测多种类型货架。稳图有这34名“专家”检测工程师中的一位。根据SEMA的说法,这使我们成为少数有资格同时检测多种类型货架的公司之一。无论谁检测您的货架,请确保他们有资格这样做。
这个问题的回答是,您需要每年至少一次的“专家”检测,以及胜任员工的“定期”检测。我们已经讨论了“专家”是什么意思,但“定期”是另一个开放的概念。定期的“周期”,应由货架安全负责人员(PRRS)确定。
如果有人试图告诉您,您每年需要一次以上的“专家”检测,他们也没有错。所有货架都应“在安装后和首次投入使用之前”和“在新地点安装后”进行检测。此外,货架应“以适当的周期”进行检测,尤其是意味着货架可能损坏的“特殊情况”发生时。
因此,这就是为什么说每年至少一次,而不是每年仅一次。
如前所述,SEMA认证货架检测工程师在世界各地执业,得到广泛认可。但是,不同国家/地区的安全法规不尽相同。简而言之,并非每个国家都要求必须由SEMA认证货架检测工程师进行货架检测。
在中国,只有取得对应检测对象/参数CMA认证的检测机构,才能够从事对应产品的检测工作。对于货架检测,CMA认证的检测能力范围表需要明确包含”货架”的检测参数。之所以做出这样的强制性规定,就是为了防止有的公司超范围检测,一本证书检万物。那样的话,所有的检测公司都可以做核酸检测,就乱套了。
稳图作为中国货架安全检测的先行者、倡导者,已经将货架安全的概念传递给客户,越来越多的客户意识到货架检测的重要性,也促进了货架检测市场的增长。稳图是开放的、共享的,通过微信公众号、网站、论坛、展会及各种手段,持续分享技术文章,开展技术交流,促进行业发展。
对于同业的学习、模仿、竞争,我们是欢迎的,但是对于采用不正当手段对稳图侵权的,我们是鄙视的。鉴于个别滥竽充数的搅局者无视我们要求停止侵权的正当诉求,除了已经采取的必要法律手段外,我们在这里也要进行揭露。当然我们不是要公开打架,而是请大家擦亮眼睛,不要被他们所蒙蔽。如果发现以下现象(以下资料稳图均已经取得了版权),说明他们正在抄袭稳图。
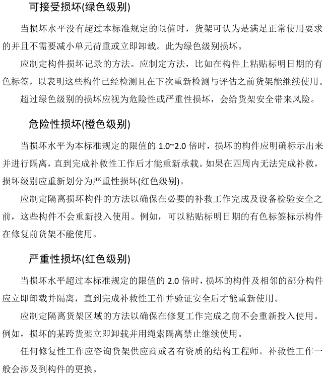
1. 风险等级划分采用如下所示清晰的红橙绿标识
2. 货架构件组成展示图片
3. www.nyxfix.combetway必威网站我们已经有外观专利,但是竟然还有人山寨,版式、模块一模一样
4.网站展示内容与图片
5.对下面的文字进行像素级的抄袭,标点符号都不落下。
本站的原创文章,请转载时务必注明出处:稳图WESAFE,不尊重原创的行为我们将追究责任。